网上十大博彩平台网址大全
锡林郭勒盟惠企政策“大礼包”——人才类(三)_锡林郭勒盟行政公署
网上十大博彩平台网址大全
首页
盟情
资讯
政务
办事
互动
数据
专题
首页
盟情
资讯
政务
办事
互动
数据
专题
无障碍浏览
|
长者浏览
登录
|
注册
用户中心
|
退出
首页
行署信息公开
部门信息公开
重点领域信息公开
依申请公开
基础清单
政务
>
政务公开
>
热点回应
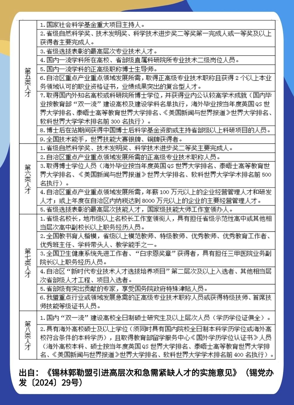
锡林郭勒盟惠企政策“大礼包”——人才类(三)
来源:锡林郭勒盟发展和改革委员会
发布时间:2025-01-17 17:39
浏览次数:
转载声明:转载请注明出处并做回链
打印
关闭
分享到:
X
分享到
- 微信
网络十大博彩app下载-世界十大博彩app下载
靠谱买球app推荐-足球买球app推荐
体育博彩官方网站
赌钱娱乐-线上赌钱-线上赌钱平台
澳门新葡京博彩官网-澳门新葡京博彩平台
烟雨镜像程序
站群镜像程序
镜像站群系统
YES镜站站群引擎
蚪侠镜像站群
网站离线镜像
泛目录+镜像
开源整站镜像工具
网站备份克隆
>网站地图-sitemap